中央人民政府门户网站
陕西省人民政府
西安市人民政府
简体
繁体
无障碍
登录
退出
注册
本站支持ipv6
首页
新闻中心
公众服务
信息公开
互动交流
区情概况
专题专栏
首页
/
信息公开
/
执行公开
/
信用信息
/
正文
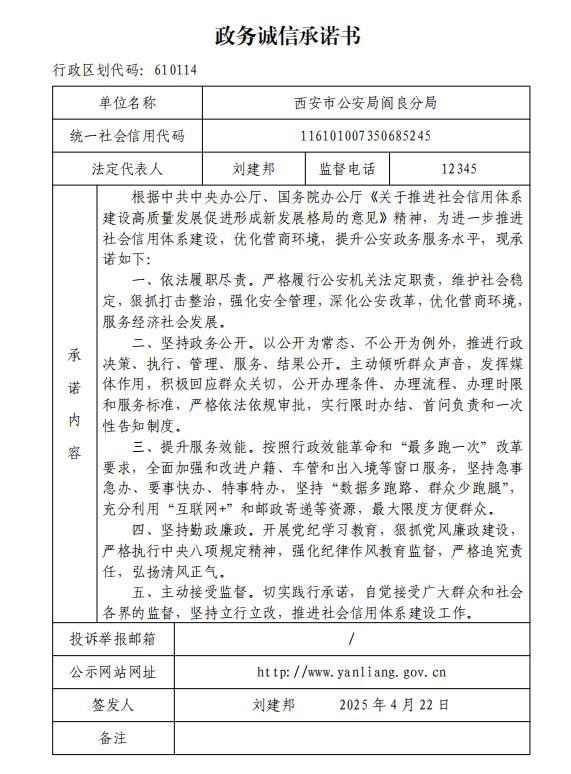
西安市公安局阎良分局政务诚信承诺书
浏览次数:
次
索引号
2025-003187
发布日期
2025-05-06 17:09
来 源
阎良区科工局
内容概述
西安市公安局阎良分局作出政务诚信承诺书
【字体:
大
中
小
】
保存
打印
发布时间:2025-05-06 17:09
来源:阎良区科工局
分享:
扫一扫在手机打开当前页
Title
国家部委网站
外交部
国防部
国家发展和改革委员会
教育部
科学技术部
工业和信息化部
国家民族事务委员会
公安部
民政部
司法部
财政部
人力资源和社会保障部
自然资源部
生态环境部
住房和城乡建设部
交通运输部
水利部
农业农村部
商务部
文化和旅游部
国家卫生健康委员会
退役军人事务部
应急管理部
中国人民银行
审计署
国家语言文字工作委员会
国家航天局
国家原子能机构
国家核安全局
国务院国有资产监督管理委员会
海关总署
国家税务总局
国家市场监督管理总局
国家金融监督管理总局
中国证券监督管理委员会
国家广播电视总局
国家体育总局
国家信访局
国家统计局
国家知识产权局
国家国际发展合作署
国家医疗保障局
国务院参事室
国家机关事务管理局
国家认证认可监督管理委员会
国家标准化管理委员会
国家宗教事务局
国务院研究室
国务院侨务办公室
国务院港澳事务办公室
国务院台湾事务办公室
国家互联网信息办公室
国务院新闻办公室
新华通讯社
中国科学院
中国社会科学院
中国工程院
国务院发展研究中心
中国气象局
国家行政学院
国家粮食和物资储备局
国家能源局
国家数据局
国家国防科技工业局
国家烟草专卖局
国家移民管理局
国家林业和草原局
国家铁路局
中国民用航空局
国家邮政局
国家文物局
国家中医药管理局
国家疾病预防控制局
国家矿山安全监察局
国家消防救援局
国家外汇管理局
国家药品监督管理局
地方政府网站
北京
天津
河北
山西
内蒙古
辽宁
吉林
黑龙江
上海
江苏
浙江
安徽
福建
江西
山东
河南
湖北
湖南
广东
广西
海南
重庆
四川
贵州
云南
西藏
陕西
甘肃
青海
宁夏
新疆
香港
澳门
台湾
新疆生产建设兵团
主要城市政府网站
宁波
厦门
深圳
青岛
大连
海口
福州
广州
南昌
杭州
拉萨
南宁
昆明
贵阳
成都
南京
武汉
长沙
合肥
太原
济南
郑州
银川
西宁
兰州
乌鲁木齐
石家庄
呼和浩特
沈阳
长春
哈尔滨
宝鸡
咸阳
铜川
渭南
延安
榆林
汉中
安康
商洛
杨凌示范区
区县开发区网站
新城区政府
碑林区政府
莲湖区政府
雁塔区政府
灞桥区政府
未央区政府
阎良区政府
临潼区政府
长安区政府
高陵区政府
鄠邑区政府
蓝田县政府
周至县政府
高新区管委会
经开区管委会
曲江新区管委会
航空基地管委员会
航天基地管委会
浐灞国际港管委会
西咸新区管委会
市级部门网站
市发展和改革委员会
市教育局
市科学技术局
市工信局
市民族宗教事务委员会
市公安局
市民政局
市司法局
市财政局
市人力资源和社会保障局
市自然资源和规划局
市生态环境局
市住房和城乡建设局
市城市管理和综合执法局
市交通运输局
市水务局
市农业农村局
市商务局
市投资合作局
市文化和旅游局
市卫生健康委员会
市退役军人事务局
市应急管理局
市审计局
市国有资产监督管理委员会
市市场监管局
市体育局
市统计局
市国防动员办公室
市信访局
市医疗保障局
市行政审批局
市数据局
市秦岭保护局
市文物局
其他网站
市地方志办公室
西安社科网
市地震局
西安住房公积金管理中心
机关事务服务中心
市博览事务中心
市城中村(棚户区)改造事务中心
市疾病预防控制中心
西安档案网
西安市司法局普法网
信用西安
市贸促会
西安科普网
西安市地方金融管理局
市人民政府外事办公室
市妇女网
市残联
市文联
市红十字会
西安市工业合作联社
西安市供销合作社
西安地铁
西安商贸物流集团
西安工业投资集团有限公司
西安城投集团
西安水务(集团)有限责任公司
西安航空航天投资股份有限公司
西安银行
西安市安居建设管理集团有限公司
西安农业投资(集团) 有限公司
西安城市发展(集团)有限公司
西安旅游集团